Uma pontuação de 85% de eficácia geral do equipamento (OEE) é considerada de classe mundial, o que significa que até mesmo as organizações mais bem administradas perdem 15% da produção potencial devido a tempo de inatividade, ciclos lentos ou baixa qualidade. Você tem conhecimento de sua pontuação OEE?
Como essa é uma das principais preocupações dos engenheiros e líderes de qualidade, o OEE é uma ferramenta valiosa para medir a saúde e a produtividade de seu processo de produção atual. Ele também ajuda a identificar áreas de melhoria em um processo e a comparar o desempenho com os padrões do setor ou com as metas internas. O OEE oferece aos gerentes e executivos uma maneira simples e eficaz de avaliar o estado de suas operações atuais ou quantificar os benefícios financeiros de melhorias contínuas.
O OEE é considerado uma métrica de “práticas recomendadas” em vários setores, incluindo automotivo, alimentos e bebidas, bens de consumo, produtos farmacêuticos e eletrônicos. Em sua forma mais simples, a métrica avalia o grau de utilização de um processo em comparação com seu potencial (ou seja, a porcentagem do tempo de produção planejado que é totalmente produtivo).
O OEE é o produto de três fatores:
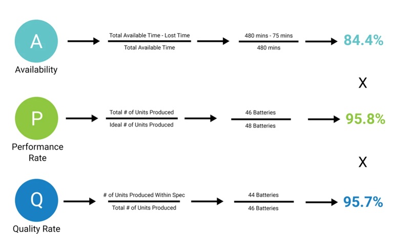
- % de disponibilidade: Mede a porcentagem do tempo de funcionamento planejado que está disponível para produção, levando em conta manutenção não planejada, reparos, trocas, paradas inesperadas e outras perdas de tempo de inatividade.
- % de desempenho: Mede a velocidade real de funcionamento do equipamento ou da fábrica como uma porcentagem da velocidade operacional especificada, com a diferença atribuída a perdas como ciclos lentos, marcha lenta e pequenas paradas.
- % de qualidade: Mede a porcentagem do rendimento real da produção que atende exatamente à especificação do cliente e está correta na primeira vez, levando em conta os defeitos e as perdas associadas de sucata ou retrabalho.
Uma pontuação OEE de 100% significa que você está produzindo apenas peças ou serviços bons, o mais rápido possível, sem tempo de inatividade. Qualquer valor inferior a 100% indica que há ineficiências e desperdícios no processo.
A fórmula para calcular o OEE é % de disponibilidade x % de desempenho x % de Qualidade
Veja como calcular o OEE usando o exemplo a seguir. Um fabricante de baterias para veículos elétricos tem uma capacidade ideal para produzir 48 baterias por turno de 8 horas (480 minutos). Durante o primeiro turno, houve um caso de manutenção planejada que durou 30 minutos e um tempo de inatividade causado por falha de máquina de 45 minutos. Além disso, durante esse primeiro turno, foram produzidas 46 unidades, das quais apenas 44 estavam dentro das especificações do cliente na primeira vez.
A pontuação de OEE para esse exemplo seria:
84,4% de disponibilidade x 95,8% de desempenho x 95,7% de taxa de qualidade = 77,4% de pontuação de OEE.
Você está calculando seu OEE manualmente? O Minitab pode ajudá-lo a automatizar a coleta e o cálculo de dados para criar um painel OEE automatizado para você.
Você fica sabendo instantaneamente das mudanças em seu processo ou reage quando sua pontuação de OEE cai? Monitore seus principais processos e indicadores de desempenho com painéis que são atualizados automaticamente e receba alertas instantâneos quando ocorrerem mudanças que exijam ação ou um mergulho mais profundo nos dados. Isso o ajudará a ser proativo, não apenas protegendo sua pontuação de OEE, mas também melhorando-a!
Você precisa melhorar sua pontuação de OEE? (Pergunta capciosa, não é mesmo?!) O Minitab fornece soluções para examinar rapidamente muitas variáveis e encontrar as poucas variáveis críticas, minimizando o tempo para detectar a causa raiz de um desempenho inferior e implementar medidas corretivas. Isso significa que você pode melhorar seu processo de forma proativa e, em seguida, usar as soluções da Minitab para implementar controles de processo para garantir que as melhorias sejam sustentadas.
Learn More About How These Solutions Can Be Implemented into Your Organization.